
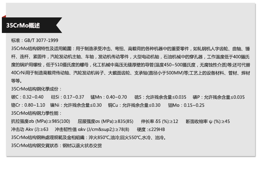
类 别:合金结构钢
牌 号:35CrMo
数 量(吨/张):
常规厚度:
常规宽度:
常规长度:
产 地:宝钢、太钢、武钢等
联系方式:021-57616020









35CrMo材料的交货:
依据不同的交货状态、规格尺寸、轧制方法、产地等:
35CrMo板材可分别称为35CrMo合金钢板、35CrMo钢板、35CrMo卷板、35CrMo开平板、35CrMo带钢、35CrMo冷轧板、35CrMo热轧板、35CrMo薄板、35CrMo中板、35CrMo厚板、35CrMo特厚板等。
35CrMo棒材可分别称为35CrMo合金钢圆钢、35CrMo圆钢、35CrMo盘圆、35CrMo线材、35CrMo丝材、35CrMo锻圆、35CrMo圆棒、35CrMo黑棒、35CrMo毛圆、35CrMo光圆、35CrMo车光圆、35CrMo热轧圆钢、35CrMo轧圆、35CrMo冷拉圆钢等。
35CrMo管材可分别称为35CrMo合金钢管、35CrMo钢管、35CrMo不锈钢无缝管、35CrMo无缝管、35CrMo不锈钢焊管、35CrMo焊管、35CrMo不锈钢精密管、35CrMo精密管、35CrMo毛细管等。
不管您的需求量是多少,宝夕不锈钢 都将在第一时间为您提供周到的服务!
企业官网:ytg.shbaoxi.com
=====================================================================
上海宝夕实业—35CrMo材质单,上海宝夕实业—35CrMo成分表,上海宝夕实业—35CrMo是什么材料
上海宝夕实业—35CrMo是什么,上海宝夕实业—35CrMo代理商,上海宝夕实业—35CrMo厂家直销
上海宝夕实业—35CrMo销售商,上海宝夕实业—35CrMo现货商,上海宝夕实业—35CrMo批发商
上海宝夕实业—35CrMo直销价,上海宝夕实业—35CrMo批发价,上海宝夕实业—35CrMo价格
日本35CrMo,美国35CrMo美标,德国35CrMo,瑞典35CrMo,进口35CrMo国标